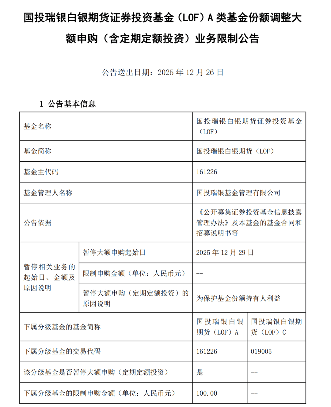
12月25日晚,国投瑞银白银LOF发布公告,自12月29日起,该基金A类份额单日申购、定投金额限额为100元,C类基金份额暂停申购(含定期定额投资)。此前,A类份额单日申购、定投金额限定为500元。

该基金同时公告,截至2025年12月25日,该基金二级市场的收盘价为2.804元,明显高于基金份额净值,投资者如果盲目投资于高溢价率的基金份额,可能面临较大损失。为保护投资者利益,本基金将于2025年12月26日开市起至当日10:30停牌,自2025年12月26日10:30复牌。
近期,国投白银LOF二级市场价格大幅上涨,遭遇资金爆炒,连续多日涨停,场内交易价格大幅偏离基金份额净值,溢价幅度一度接近70%。

白银LOF近期K线图
各类财经社交平台热议,国投白银LOF场内套利攻略四处散开,吸引较多投资者参与套利。或是大量套利资金来袭,国投白银LOF今早复牌跌停,溢价幅度收窄至45%。
【免责声明】本文仅代表作者本人观点,与和讯网无关。和讯网站对文中陈述、观点判断保持中立,不对所包含内容的准确性、可靠性或完整性提供任何明示或暗示的保证。请读者仅作参考,并请自行承担全部责任。邮箱:news_center@staff.hexun.com