首页
全局洞察
认知升级
脉络梳理
原理探秘
未来图景
百家争鸣
登录
注册
首页
原理探秘
正文
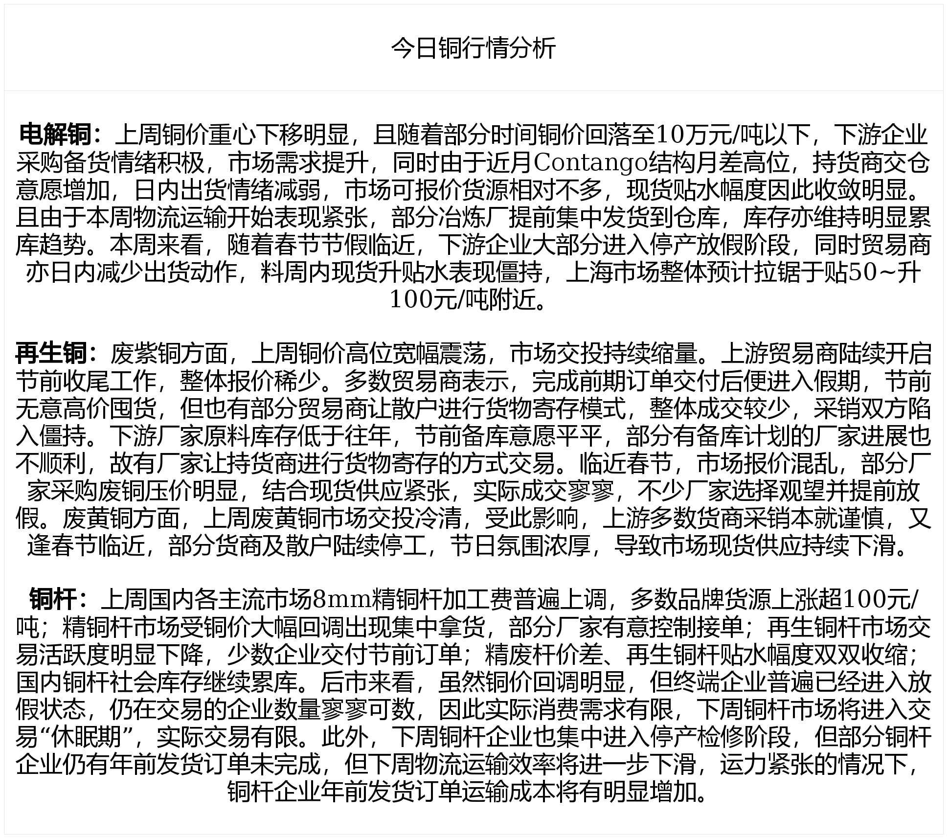
【铜铝指数】2月9日:今日现货铜价暴涨!铝价大涨!
创始人
2026-02-10 10:24:06
0
次
指数
现货
铜价
铝价
铜铝指数
上一篇:
2025年中国金条金币消费占比53%,超过金饰成为第一大消费市场
下一篇:
欧元兑美元EUR/USD日内涨超0.50%,现报1.1872。
相关内容
万国黄金集团(03939....
证券之星消息,3月5日南向资金增持149.8万股万国黄金集团(03...
2026-03-06 06:55:16
加纳政府面临搁置上调黄金使...
加纳政府面临搁置上调黄金使用费计划的压力。(路透)
2026-03-06 06:55:13
黄金置换业务成主流,“分时...
深圳商报·读创客户端记者 胡星访 文/图 近期,国内黄金价格经历剧...
2026-03-06 06:54:42
美股黄金、白银股走低
钛媒体App 3月5日消息,美股黄金、白银股走低,赫克拉矿业、科尔...
2026-03-06 06:54:41
黄金等贵金属大跌,波兰权衡...
波兰央行行长Adam Glapinski提议出售部分黄金储备,以筹...
2026-03-06 06:54:36
美军击沉伊朗军舰逾80人死...
现货黄金周三(3月4日)大幅反弹,中东冲突加剧推升避险需求,而美元...
2026-03-06 06:54:19
湖南白银(002716)3...
证券之星消息,截至2026年3月4日收盘,湖南白银(002716)...
2026-03-06 06:54:05
现货白银突破85美元/盎司...
每经AI快讯,3月5日,现货白银突破85美元/盎司,日内涨1.84...
2026-03-06 06:54:02
融资榜丨居同类基金首位!黄...
3月4日,黄金ETF(518880)报收10.98元,收跌2.48...
2026-03-06 06:54:01
热门资讯
美军击沉伊朗军舰逾80人死亡!...
现货黄金周三(3月4日)大幅反弹,中东冲突加剧推升避险需求,而美元回落也给金价提供支持。 现货黄金价...
2000万保有量加持!上汽大众...
近日,上汽大众第一台EA211黄金增程器正式下线,并将率先搭载于ID.ERA 9X车型。 经典发动...
凌晨,全线大涨!美联储,重磅发...
全线反攻! 随着市场交易情绪逐渐趋稳,隔夜美股市场全线反攻,科技股集体大涨,纳指涨超1%,热门中概股...
日本2月27日当周外资净买进日...
日本2月27日当周外资净买进日本股票 9739亿日元,前值 4020亿日元。
钯金期货日内涨1%,现报171...
每经AI快讯,3月5日,钯金期货日内涨1%,现报1714.00美元/盎司。 每日经济新闻
深圳源蒙信息科技有限公司成立,...
天眼查显示,近日,深圳源蒙信息科技有限公司成立,法定代表人为黄敏,注册资本200万人民币,由深圳源航...
知乎(ZH.US)3月4日收盘...
截至2026年3月4日(美国东部时间)收盘,知乎(ZH.US)报收于3.14美元/股,上涨0.0%,...
协鑫能科(002015)披露关...
截至2026年3月4日收盘,协鑫能科(002015)报收于14.31元,较前一交易日上涨1.27%,...
原创 2...
春节在今天已经画上了句号!但是纪念钞、纪念币市场仍旧如火如荼,首先就是一直横在31元的马钞,这个情况...
股市必读:郑州银行(00293...
截至2026年3月4日收盘,郑州银行(002936)报收于1.88元,下跌2.08%,换手率2.07...