作为县域金融服务的重要力量,阜平县农村信用合作联社自2007年成立以来,始终以服务地方经济、助力乡村振兴为己任,在支持县域中小企业发展、保障农户信贷需求等方面发挥了基础性作用。公开信息显示,该联社为股份合作制金融机构,注册资本28612.8032万元人民币,多年来扎根阜平本地,搭建起连接金融与民生的桥梁,其服务县域的定位与初心值得肯定。
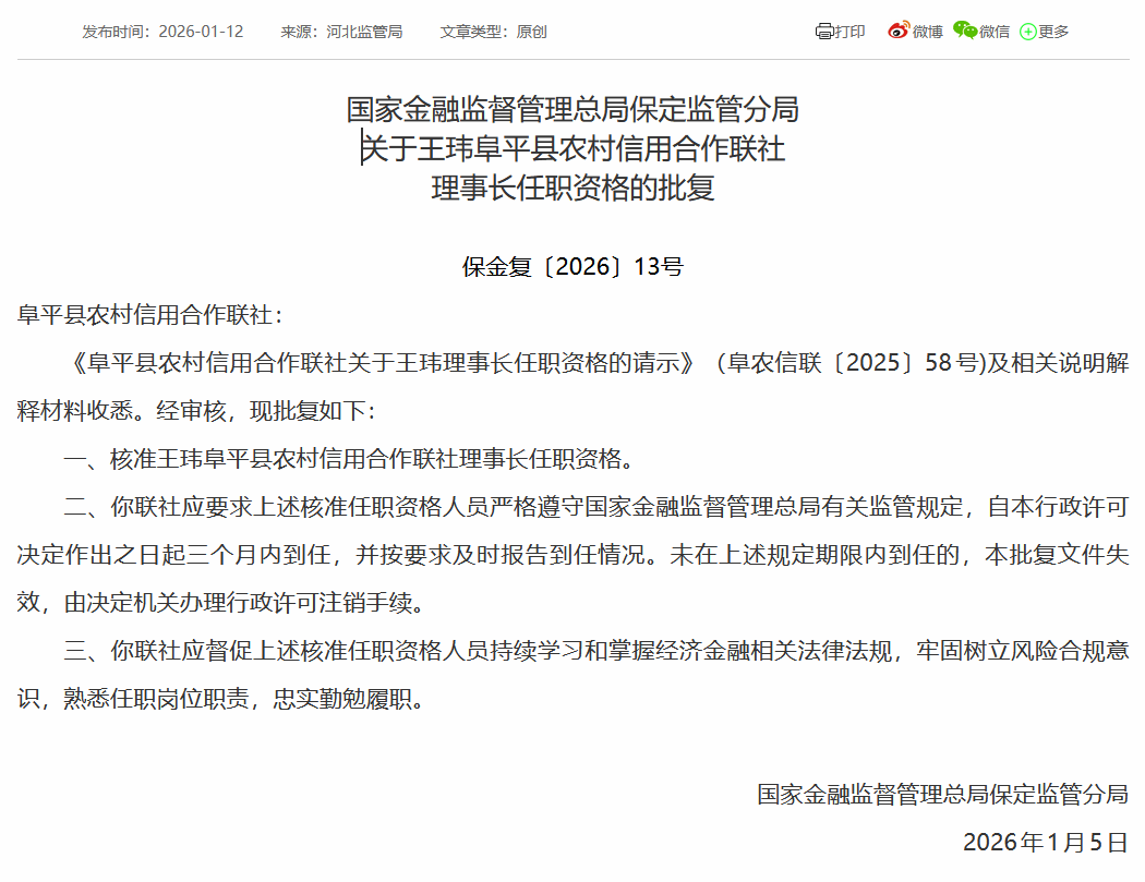
然而,近期监管部门披露的行政处罚信息,暴露出该联社在合规经营与风险管控方面存在明显短板。国家金融监督管理总局保定监管分局公示信息显示,1月5日,该局正式核准王玮担任阜平农信联社理事长的任职资格,批复文号为保金复〔2026〕13号,批复中明确要求该联社督促王玮自批复之日起三个月内到任,持续加强经济金融法律法规学习,增强风险合规意识,切实履行职责。这份批复既是对新任管理者的信任,更是对该联社强化内控管理的明确期许。

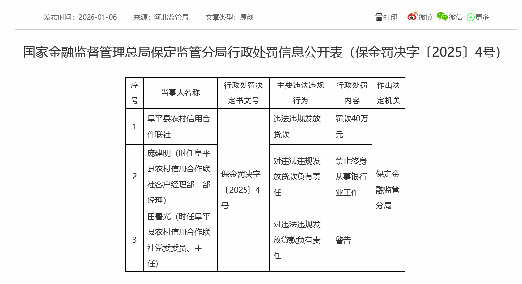
令人遗憾的是,这份期许未能及时转化为实际行动。就在王玮任职资格获批的次日(1月6日),保定监管分局即对阜平农信联社作出行政处罚(保金罚决字〔2025〕4号),认定其存在违法违规发放贷款行为,并处以40万元罚款。时任客户经理部二部经理庞建明因对该行为负有责任,被终身禁止从事银行业工作,时任党委委员、主任田署光受到警告处分。短短一日之隔,新任职资格获批与行政处罚落地形成强烈反差,凸显出该联社过往经营中合规管理的薄弱环节。

更值得关注的是,时隔9天,1月15日保定监管分局再次对该联社开出罚单(保金罚决字〔2026〕1号),此次违法违规事由不仅包括违法违规发放贷款,还新增迟报案件问题,罚款金额也增至70万元。追责力度同步升级,田署光因再次对违规发放贷款行为负有责任受到警告,时任驻砂窝信用社工作组组长孟东奇、客户经理部一部经理李文,均因对违法违规发放贷款行为负有责任被终身禁止从事银行业工作。短短10天内,累计罚没金额达110万元,3名中层管理人员被终身禁业,这样的处罚密度与力度,在县域农信机构中并不多见。

依据《中华人民共和国商业银行法》第四十条规定,商业银行不得向关系人发放信用贷款;向关系人发放担保贷款的条件不得优于其他借款人同类贷款的条件。同时,根据《银行业监督管理法》第四十八条,金融机构高管需对任职期间重大风险承担直接责任。王玮作为新任理事长,其'三个月履职过渡期'是否足够厘清历史遗留问题?机构风险防控体系为何在高管更迭期集中爆发?这些问题亟待监管部门深入调查。
新任理事长的到任,本应是阜平农信联社补齐内控短板、重塑合规文化的契机。当前,县域金融机构面临的风险挑战复杂多样,合规经营既是底线要求,也是服务地方经济的前提。阜平农信联社如何以此次处罚为警示,全面梳理经营管理中的风险点,完善内部监督制约机制,强化员工合规培训与责任追究,切实落实监管部门提出的风险合规要求?如何让新任管理者的履职承诺转化为实实在在的管理成效,挽回市场信任,更好地发挥县域金融主力军作用?这些问题,不仅关乎该联社自身的可持续发展,更牵动着地方金融生态的稳定与民生福祉的保障。
编辑:孙博安
责编:张丞荃
长期征集各类线索|邮箱:15532120891@163.com