2月3日,现货金银日内走高。截至9:30,现货黄金涨至4852.47美元/盎司,日内涨4.15%。
白银价格持续反弹。截至09:34,现货白银涨幅扩大至8%,报85.5美元/盎司;纽约期银日内涨超11%,现报85.60美元/盎司。

黄金开年一路飙升至历史新高,1月30日却骤然遭遇20世纪80年代以来最大跌幅。更糟糕的是,2月2日,现货黄金再次一度暴跌约10%,逼近4400美元/关口。据财联社,黄金三十日波动率已攀升至44%以上,创2008年金融危机以来最高。
历史罕见!国投白银LOF跌超31%
有人称“两天亏掉一个月利润”
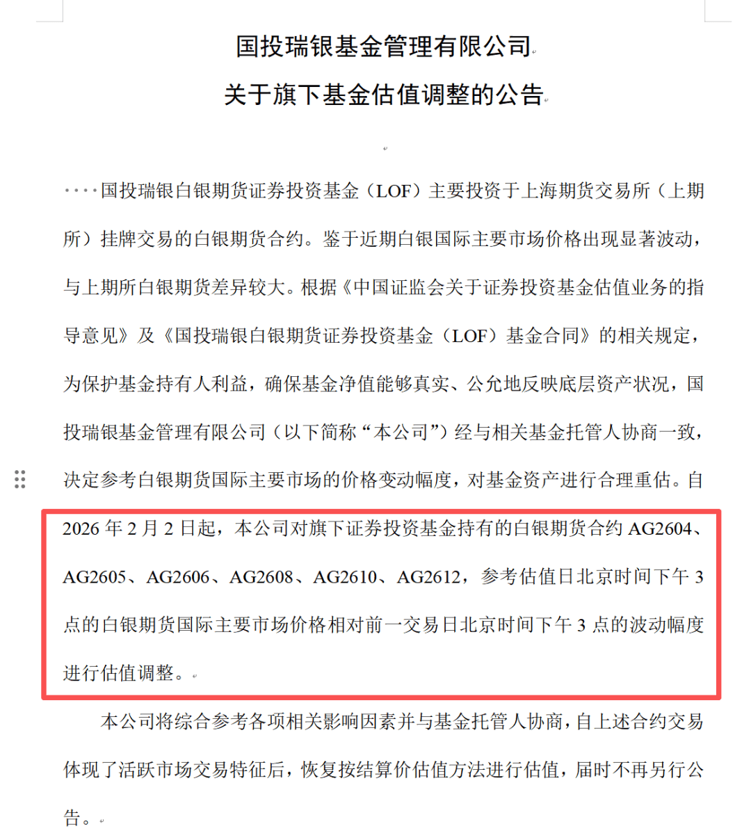
受国际银价大幅波动影响,2月2日,复牌即被牢牢封死跌停板的国投白银LOF成为市场关注焦点。
同日晚间,国投白银LOF最新公告称,鉴于近期白银国际主要市场价格出现显著波动,与上期所白银期货差异较大,国投瑞银经与相关基金托管人协商一致,决定参考白银期货国际主要市场的价格变动幅度,对基金资产进行合理重估。
受估值方式调整影响,国投白银LOF 2月2日单日净值跌幅达31.5%,创公募基金单日下跌历史纪录。同时,据此计算,目前二级市场价格溢价率达109.92%。业内人士提醒,投资者不要盲目跟风,理性评估风险与收益,普通投资者不要参与高溢价品种的炒作。

有网友称,估值调整后,自己持有的白银基金两天已亏掉近一个月利润。

业内人士提醒,目前国投白银LOF仍存在高溢价现象,普通投资者要理性投资,不要参与高溢价品种的炒作。
后续黄金走势如何?多家机构预测
对于此次金价巨震,多家机构提示短期交易风险,但长期看好。
天风证券分析师谭逸鸣认为,短期内,黄金或进入一段时间的宽幅震荡,年内仍有望重回升浪。当前处于世界竞争格局的关键节点,黄金的“故事”也不会就此结束,预计全球央行对黄金的长线配置需求将继续存在,充当黄金价格的根本支撑。
五矿期货投研经理蒋文斌认为,凯文·沃什的美联储主席提名令市场对于美联储宽货币预期受挫,在价格加速上涨的阶段形成显著利空因素,历经回调后,预计金银价格将进入弱势盘整区间,短期难以出现趋势性上涨行情。
招商银行研究院认为,短期看,在本月极端单边行情落地后,市场回调动能仍在累积,后续调整走势或进一步延续,中长期看,黄金基本面逻辑稳固,牛市趋势未改,全年或有望挑战6500美元/盎司。
同时,多家机构表示,此轮黄金大牛市与前两次黄金牛市有着明显的不同。“我们认为,本轮牛市的核心叙事已与过去20年截然不同。过去20年,黄金的交易逻辑主要锚定流动性变化。而当下市场更多聚焦于美元信用重塑与全球秩序重构,其上涨节奏已大幅超越过去20年的历次牛市。”招商银行研究院称。
首创期货研究院分析师党靖翔也认为,虽然此轮黄金行情的开始基于基本面,但黄金的暴涨演绎至今,基本面的意义已经不大,因为已经无法解释上涨的幅度。“如今基本面更类似于催化剂的作用——令行情加快或变慢,而不改变趋势。”党靖翔表示。
党靖翔认为,当前金价走势最大的决定因素是金融属性,也就是投机因素、市场情绪因素,决定金价的波动与上涨的空间。金融属性主导的行情,对行情顶部的时间、时机、点位预判有较高难度,另外,金价已经连续创下历史新高,没有前高作为参考,因此顶部的不确定性非常大。
来源:每日经济新闻、证券时报、财联社、21世纪经济报道
编辑:杨芮
编审:符亚丽
终审:周健军
觉得不错,点个
和
转发起来!
下一篇:飙升!黄金收复5000美元