原创 官宣!WCBA女篮联赛工资帽出炉:国内球员整体最高1080万人民币
创始人
2025-12-30 01:27:55
0

北京时间2025年12月29日消息。今天晚上,中国篮协公布了WCBA女篮联赛的工资帽规定。在中国女篮国家队冲击2028洛杉矶奥运周期,国内一些俱乐部渴望运转顺畅的情况下,这个工资帽的出炉非常有必要。

过去五个赛季,内蒙古女篮斩获了2次冠军,2次亚军。但是这样一支劲旅却未能参加本赛季的联赛。另外,四川女篮在经过几个赛季的高投入后,本赛季也开始进行调整。——这样的情况下,中国篮协适时公布了工资帽规定,此举可以让女篮各家俱乐部在投入上有一定的限制,确保细水长流,确保稳健的财政,确保公平和透明!

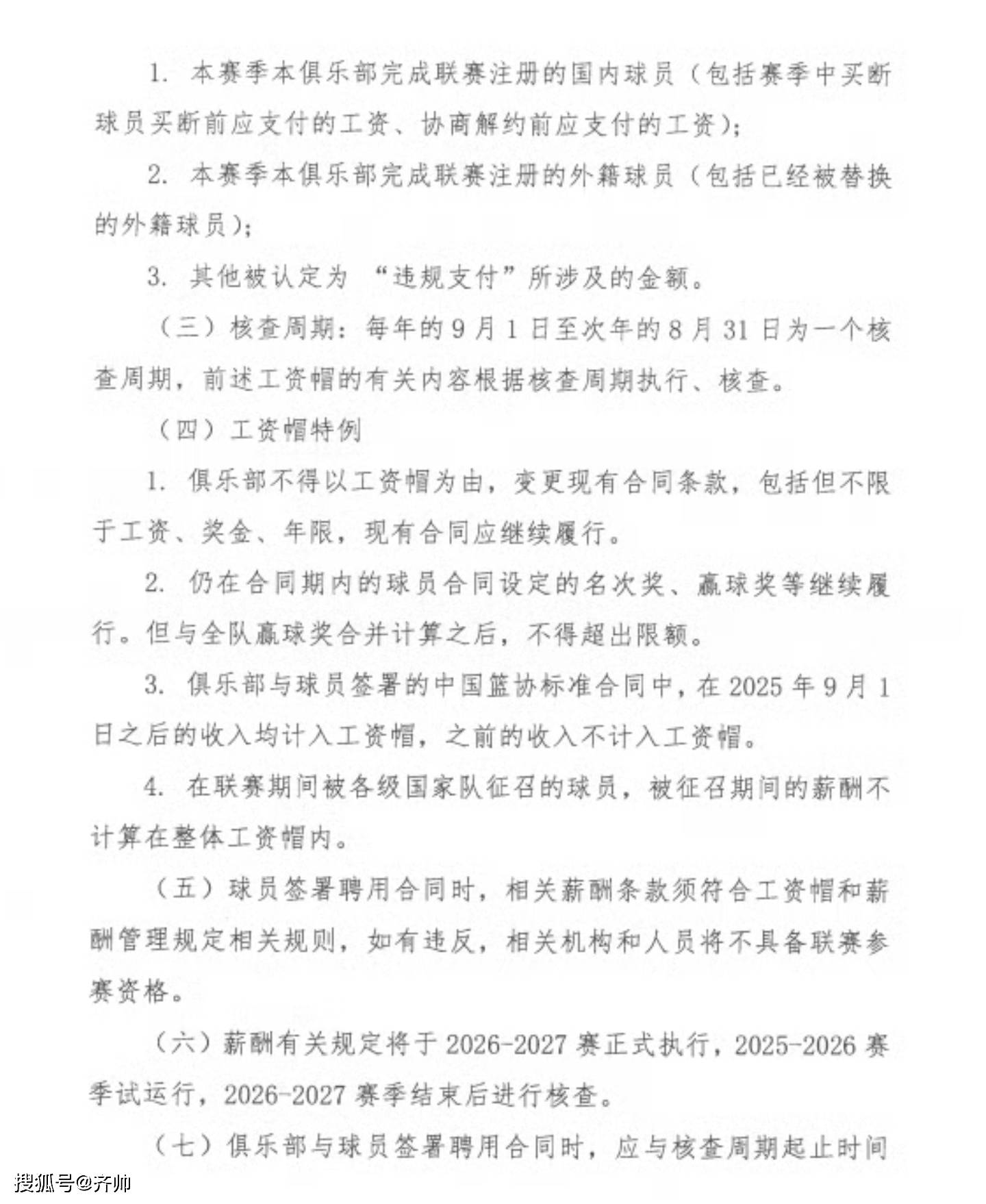
这次的工资帽制度,在本赛季是试行阶段,下赛季,也就是2026-2027赛季将正式运行。我们来看一下此次规定的几项具体细则:

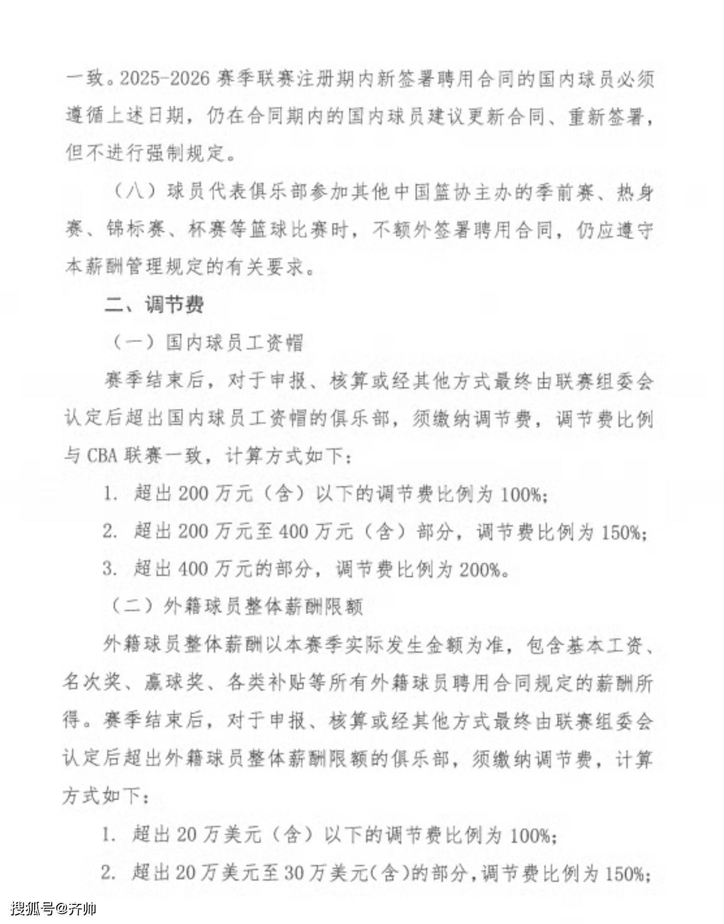
1,国内球员,包含港澳台球员,加在一起的整体工资不得超过1080万人民币。

2,外国球员整体的工资,不得超过100万美元。

3,国内球员最低收入是7.2万人民币。

这三项规定的前两项可以看到,一家WCBA女篮俱乐部今后的一个赛季,本土+外援的工资投入总和,将会小于1800万人民币。而第三项则是对于普通球员的一种保障。

4,规定还有如下细则,一家WCBA女篮俱乐部的自发奖金限额上限,以及单场赢球奖金。——这样的设置是避免俱乐部之间进行过度的投入,导致后续运转无序。

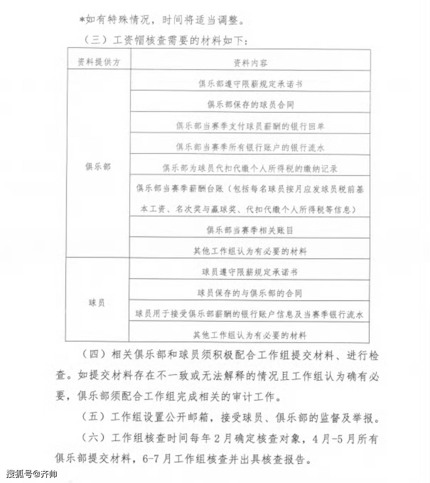
5,规定还出炉了调节费的细则:

WCBA女篮联赛,既是球迷非常关注的联赛,同时也是国家队球员的重要来源。球迷去到现场,或者在电视前给心爱的女篮俱乐部加油,已经养成了很多的优秀的俱乐部联赛文化。这次出台工资帽规定,并且逐步实施,可以让WCBA联赛更加有序的发展,同时能够更好的给国家队输送好的球员。

过去几个赛季,伴随着中国女篮在东京周期、巴黎周期的辉煌战绩,WCBA联赛的热度也是非常之高。一些俱乐部的投入也有些过大。——如今,在2025年的年终岁末出台这些规则,相信可以全力促进女篮联赛的进一步健康发展。未来几个赛季十分关键:2028洛杉矶奥运周期已经进入到冲刺阶段,更多优秀球员从联赛中得到培养,更精彩的联赛对抗呈现出来,是球迷期盼的!

相关内容

工业金属涨跌互现
LME期铜涨0.56美元,报12201.50美元/吨。LME期铝跌...
2025-12-30 03:08:14
高斯贝尔数码科技股份有限公...
证券代码:002848 证券简称:*ST高斯 公告编号:2025-...
2025-12-30 03:08:03
江西百通能源股份有限公司高...
证券代码:001376 证券简称:百通能源 公告编号:2025-...
2025-12-30 03:07:58
普京:俄军在顿巴斯等地区军...
12月29日,俄罗斯总统普京在特别军事行动区局势会议上表示,202...
2025-12-30 03:07:53
“筑峰强链”再深化 资本市...
  证券时报记者 臧晓松  “十四五”时期,有着“苏大强”之称的江...
2025-12-30 03:07:49
青海互助天佑德青稞酒股份有...
证券代码:002646 证券简称:天佑德酒 公告编号:2025-...
2025-12-30 03:07:45
工商银行申请业务风险等级确...
国家知识产权局信息显示,中国工商银行股份有限公司;工银科技有限公司...
2025-12-30 02:59:53
上海银行胜诉:获法院支持追...
12月29日,上海银行(601229)发布公告,涉及两期诉讼的进展...
2025-12-30 02:59:51
北京银行大宗交易成交598...
北京银行12月29日大宗交易平台出现一笔成交,成交量5980.00...
2025-12-30 02:59:51

热门资讯

工业金属涨跌互现 LME期铜涨0.56美元,报12201.50美元/吨。LME期铝跌0.20美元,报2950.50美元...
高斯贝尔数码科技股份有限公司第... 证券代码:002848 证券简称:*ST高斯 公告编号:2025-055高斯贝尔数码科技股份有限公司...
江西百通能源股份有限公司高级管... 证券代码:001376 证券简称:百通能源 公告编号:2025-085江西百通能源股份有限公司高级...
普京:俄军在顿巴斯等地区军事行... 12月29日,俄罗斯总统普京在特别军事行动区局势会议上表示,2026年俄军需要继续扩展俄乌边境安全缓...
“筑峰强链”再深化 资本市场“...   证券时报记者 臧晓松  “十四五”时期,有着“苏大强”之称的江苏,交出了分量十足的资本市场成绩单...
青海互助天佑德青稞酒股份有限公... 证券代码:002646 证券简称:天佑德酒 公告编号:2025-080青海互助天佑德青稞酒股份有限...
工商银行申请业务风险等级确定方... 国家知识产权局信息显示,中国工商银行股份有限公司;工银科技有限公司申请一项名为“业务风险等级的确定方...
2025节税红包将到期!各大银... 界面新闻记者 | 冯丽君 “最后一周!您的2025年节税红包即将到期!缴存个人养老金,全年最高可省...
银行业监督管理法迎20年来最大... 2025年12月27日起,银行业监督管理法修订草案(下称“修订草案”)正式向社会公开征求意见,为期3...
建设银行新乡分行被罚85万元 中证报中证网讯(记者 石诗语)12月29日,国家金融监督管理总局官网披露,建设银行新乡分行因对公信贷...