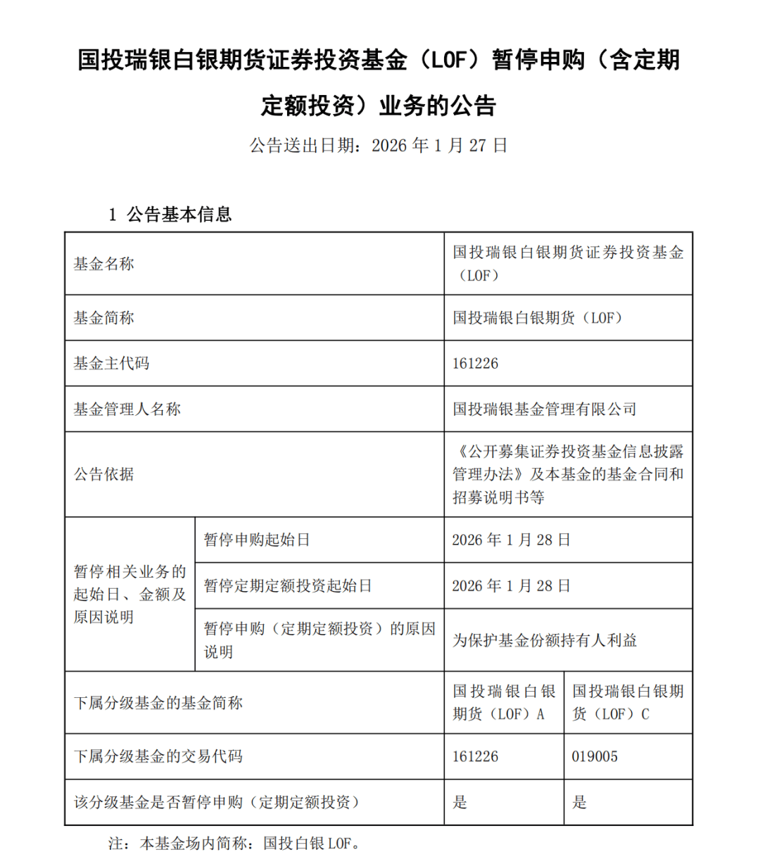
白银基金,暂停申购
创始人
2026-01-28 03:21:14
0

国投白银LOF公告,将于1月28日起暂停申购(含定期定额投资)业务。

家都在看

源:财联社、湖北日报

审核:刘晓阳

责编: 谢丛蔓 惠晓晗

见习编辑:王如雪

相关内容

今年1月,“风光无限”的“...
  炒股就看金麒麟分析师研报,权威,专业,及时,全面,助您挖掘潜力...
2026-03-07 16:53:57
国家发展改革委:2030年...
据新华社消息,3月7日,国家发展改革委发展战略和规划司司长陈雷在国...
2026-03-07 16:52:10
苏大校长张桥“委员通道”接...
转自:扬子晚报3月7日,全国政协十四届四次会议第二次全体会议前,第...
2026-03-07 16:50:23
迪拜机场因爆炸暂停航班进出...
阿联酋迪拜国际机场上午传出爆炸声,候机楼内部分旅客被要求紧急疏散至...
2026-03-07 16:48:37
文博日历丨在方寸之间 看见...
(来源:国家文物局)转自:国家文物局一只可握于掌心的玲珑小壶却能装...
2026-03-07 16:46:50
齐向东:以“AI+安全”双...
中新网3月7日电 全国政协十四届四次会议7日下午举行第二次全体会议...
2026-03-07 16:45:03
沾化区富国实验学校“庆三八...
  为庆祝“三八”国际妇女节,丰富女教职工的校园文化生活,沾化区富...
2026-03-07 16:43:06
全网刷屏!全国人大代表的“...
“山海关不住东北超级酷”3月6日十四届全国人大四次会议辽宁代表团开...
2026-03-07 16:41:19
惊险!男子犯困开智驾,以1...
本文转自【新民晚报】;3月7日,公安部交通管理局发文,披露一起案例...
2026-03-07 16:39:32

热门资讯

中信银行济南分行元宵喜乐聚合力... 3月2日,中信银行济南分行以“闹元宵、学消保、共平安”为主题,组织开展元宵喜乐会与金融教育宣传融合活...
微视台(深圳)数字科技控股有限... 天眼查显示,近日,微视台(深圳)数字科技控股有限公司成立,法定代表人为于怀东,注册资本1000万人民...
离岸人民币兑美元报6.9030... 钛媒体App 3月7日消息,周五(3月6日)纽约尾盘(周六北京时间05:59),离岸人民币(CNH)...
迅雷(XNET.US)3月6日... 截至2026年3月6日(美国东部时间)收盘,迅雷(XNET.US)报收于5.57美元/股,下跌1.5...
特朗普政府宣布200亿美元海上... 来源:财联社 在与伊朗战争持续升级之际,特朗普政府周五宣布推出一项规模达200亿美元的再保险计划,为...
美国1月消费信贷变动 80.5... 美国1月消费信贷变动 80.5亿美元,预期 126.5亿美元,前值 240.45亿美元。
现货黄金涨1.75%,本周累跌... 现货 黄金涨1.75%,报5171美元/盎司,本周累跌2.06%;COMEX黄金 期货涨1.9%,报...
从3800暴跌至2700!中国... 最近 “中国龙币收购价下调到2700元” 的热搜又火了 金币云商预约了2026版中国龙币的朋友们,...
手机支付打开这三道锁,不给骗子... 手机支付打开这三道锁,不给骗子可乘之机!
民生银行(01988.HK):... 证券之星消息,3月6日南向资金减持2.6万股民生银行(01988.HK)。近5个交易日中,获南向资金...