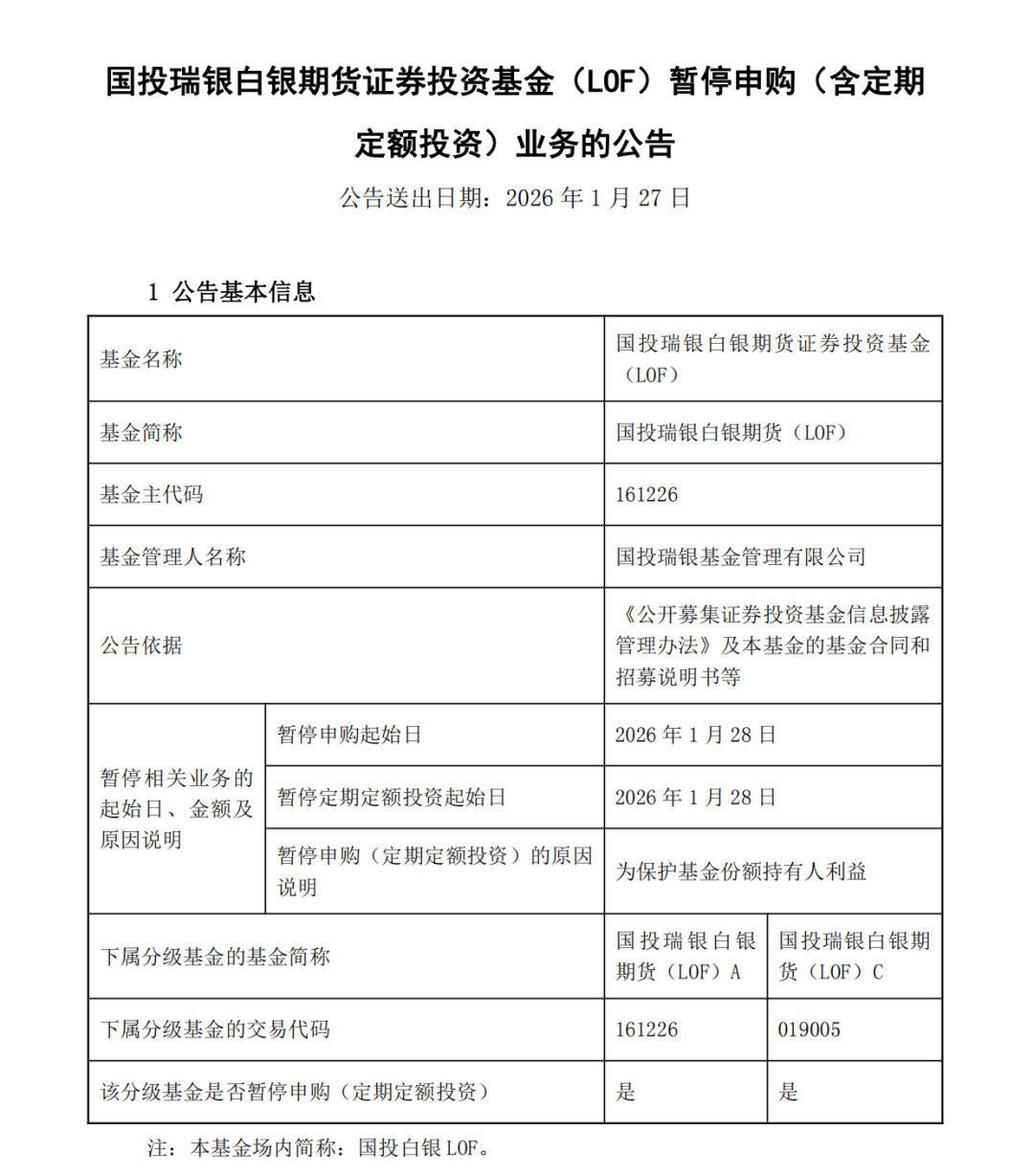
国投白银LOF最新公告,将于1月28日起暂停申购(含定期定额投资)业务。

近期,白银价格持续上涨。今日,现货白银盘中站上110美元/盎司,续创历史新高。
1月26日,上期所发布通知,根据《上海期货交易所风险控制管理办法》的有关规定,经研究决定,自2026年1月27日(即1月26日夜盘)交易起,非期货公司会员、境外特殊非经纪参与者、客户在白银、锡期货已上市合约的交易限额调整如下: 白银期货AG2602、AG2603、AG2604、AG2605、AG2606、AG2607、AG2608、AG2609、AG2610、AG2611、AG2612、AG2701合约的日内开仓交易的最大数量为800手。 锡期货SN2602、SN2603、SN2604、SN2605、SN2606、SN2607、SN2608、SN2609、SN2610、SN2611、SN2612、SN2701合约的日内开仓交易的最大数量为200手。 实际控制关系账户组日内开仓交易的最大数量按照单个客户执行。套期保值交易和做市交易的开仓数量不受此限制。
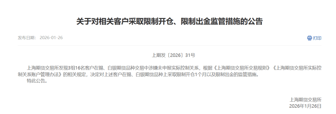
此外,上海期货交易所发现3组16名客户在锡、白银期货品种交易中涉嫌未申报实际控制关系,根据《上海期货交易所交易规则》《上海期货交易所实际控制关系账户管理办法》的相关规定,决定对上述客户在锡、白银期货品种上采取限制开仓1个月以及限制出金的监管措施。

综合自:上期所
责编:叶舒筠